Skip to main content

Our Work

Our Work — IoT & Smart Product Case Studies

30 years of turning physical products into connected businesses. Here's what that looks like.

EyeWiz
EyeClick

EyeClick

EyeWiz

When Hardware Becomes a Learning Platform

Challenge

Evolving EyeClick's hardware-centric product into a platform smart product with console, web, and mobile user interfaces. Defining user flows, UX conventions, user stories, and analytics.

Solution & Outcome

TheRoad's team built product roadmaps across three platforms (web app, Android game console, mobile app). EyeWiz turned EyeClick's projector into a smart product. Assembled and managed a content development team producing hundreds of educational content games.

Task Force

Product manager, UX designer, mobile developer + educational content and game development team.


tvDots / News To TV
AudioDOTS

AudioDOTS

tvDots / News To TV

Automated News-to-TV Broadcast

Challenge

Automatically and continuously convert any news site into a TV broadcast stream with engaging, human-like narration.

Solution & Outcome

Human-like voice narrated over a context-driven video layer enables any news site to be broadcast as an automated, live TV channel. tvDots combines text-to-speech and video generation technologies.

Task Force

AI product manager, computational linguist, video automation specialist.


SeniorCare Locator
Homefree Systems

Homefree Systems

SeniorCare Locator

System Architecture Drives Total Cost of Ownership

Challenge

High Total Cost of Ownership due to battery and strap replacement needs on a senior care wearable location tracker.

Solution & Outcome

Product underwent a major architectural change that separated the watch body from the interchangeable strap and battery assembly — reducing TCO by half.

"We were impressed with their dedication and willingness to adapt and find solutions to issues and challenges."

Ariel Almos

Ariel Almos

CEO, EyeClick

Cyclebe

Cyclebe

Cyclebe

Is Hardware the Answer?

Challenge

A social cycling platform competing against established sports apps needed an edge. The strategic question: should they build dedicated hardware to differentiate?

Solution & Outcome

Defined physical product architecture, cost structure, and assessed viability.


CashBAG

CashBAG

CashBAG

Closing the Recycling Incentive Loop

Challenge

In markets where legislation taxed bag consumption, there was no mechanism to reward collection — only to punish purchase.

Solution & Outcome

Defined the product concept, value chain, and go-to-market strategy. CashBAG added a deposit-refund mechanism that rewards plastic bag collection, closing the incentive loop.


Lexicala (K-dictionaries)
K-dictionaries

K-dictionaries

Lexicala (K-dictionaries)

From Print to SaaS API

Challenge

Lexicala provides authoritative dictionary data as accessible, self-serve infrastructure for any application that needs to understand language.

Solution & Outcome

Defined a new SaaS modality accessible through a web API. Rebranded to Lexicala — increasing both demand and profit margins with a totally self-served process.

"TheRoad brought structure to what was previously chaos. The task force model gave us exactly the team we needed, when we needed it."

Itay

Itay

CEO, AudioDots

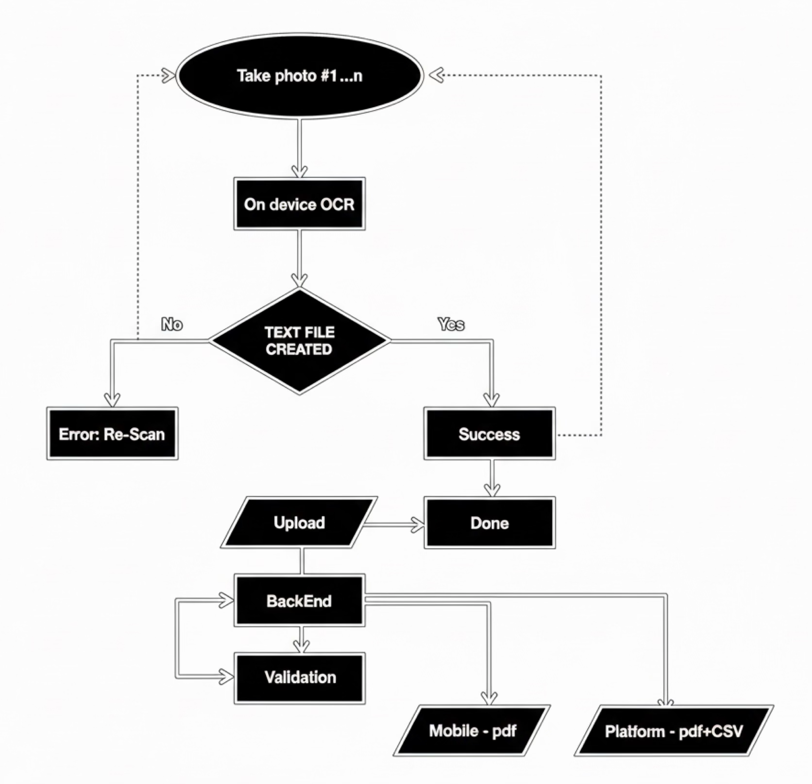
scanProof

Construction AI Startup

scanProof

Enforcing OCR Integrity at the Edge

Challenge

Construction documentation required reliable OCR processing in field conditions — mobile-first, with limited connectivity.

Solution & Outcome

Built a mobile-first OCR validation system deployed for field use. Edge processing ensured reliability regardless of connectivity.

Task Force

AI product manager, mobile dev team, backend dev team, data science team, UX designer.


Sabanto
Sabanto

Sabanto

Sabanto

One App to Rule Them All

Challenge

Sabanto monetizes the gap between what appliance owners need to know and what manufacturers, service providers, and insurers want to access about those owners.

Solution & Outcome

Defined the product concept and value chain — a mobile application giving consumers a centralized repository of their appliances while connecting service providers and insurers to actionable ownership data.


LiveLingo
AudioDOTS

AudioDOTS

LiveLingo

Real-Time Translation Broadcasting

Challenge

Enabling real-time language translation for live broadcast and streaming content.

Solution & Outcome

Built the product infrastructure for live translation overlay on broadcast streams.

"Yoel's holistic view of both the technical and business side of our product was exactly what we needed. He didn't just advise — he rolled up his sleeves."

Eyal

Eyal

CEO, Commugen

ZooZ Medical

ZooZ Medical

ZooZ Medical

Gamifying Rehabilitation Compliance

Challenge

ZooZ Medical transforms boring rehabilitation compliance into engaging gameplay — giving therapists objective movement data and patients immediate feedback to optimize recovery outcomes.

Solution & Outcome

Clinically validated rehabilitation platform enabling therapists to prescribe, monitor, and adjust exercise protocols in real-time while patients maintain engagement through gamified exercise sequences.


shoppingDay
shoppingDay

shoppingDay

shoppingDay

Turning Commute Time Into Commerce

Challenge

shoppingDay turns the wasted time of a commute into actionable commerce — connecting people to nearby deals at the exact moment they're already traveling through those locations.

Solution & Outcome

Merchants fill storefronts during off-peak hours; commuters discover deals they actually want; shoppingDay takes a cut of incremental foot traffic.

"Yoel brought both the strategic vision and the tactical knowledge to move our product forward. He understood our constraints and worked within them."

Gadi

Gadi

CEO, eLinkAir

Let's talk

Ready to Add Your Product to This List?

Tell us about your challenge. We'll tell you how we'd approach it.

Book a Strategy Call